永利yl23455
2021年英语专业八级考试防疫工作须知
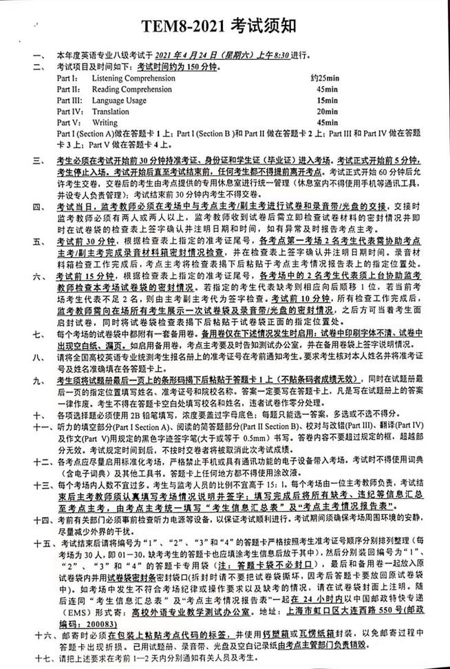
根据河北省教育厅关于做好2021学年春季学期开学工作的相关要求,结合当前疫情防控形势和公司实际,现将2021年英语专业八级考试期间考生参加考试的安排通知如下:
一、考试时间及地点
4月24日(星期六)上午8:30考试正式开始,考场位于三教A区。
二、考点考务人员安排
考点提前14天对考务工作人员进行每日体温测量、记录和健康状况监测,考前3天内有发热症状的不得参与各项考务工作。
三、考生返校要求
1. 当前身处国内低风险地区且返校前14天未去过中高风险地区,云南籍考生需提交7天以内核酸检测阴性证明,为便于提前报备,需将检测结果电子版于4月22日前发送辅导员备案。
2.考生在考前14天内如有发热、咳嗽、咽痛、呼吸困难、呕吐、腹泻等症状,应按规定及时就医。考生入校时体温异常者无法进入公司。考生在考试过程中必须全程佩戴口罩,若在考试过程中出现干咳、发热、气促、流涕、腹泻等异常状况,应立即向监考员报告,按照防疫相关程序处置。
3. 2021届应届毕业生:持身份证、健康码(绿码),于4月23日返回集团,有特殊情况需要提前返校的,联系班主任单独报备。往届毕业生:持身份证、健康码(绿码),于考试当天(4月24日)进入公司。
4.考生进入考场后,考务人员会现场核验身份证、准考证(准考证在开考前半小时当场发放)。
四、注意事项
1.考试当日,考生须在考试正式开始前15分钟到达考场,考前5分钟禁止入场。
2.考场具体安排请提前查阅永利yl23455官网信息。
3.鉴于参考人数多,校门距离远,且4月24日公司有大型双选会,入校校验工作耗时较长,请考生预留足够时间(建议考生于7:00到达校门),提前准备好身份证、健康码等以便快速通过入场核验。
4.请考生出行前检查好必备用品,切记携带耳机。
5.考试结束后,考点安排考生分批、错峰离场,避免在考点周围聚集。
附件:
永利yl234552021年英语专业八级考场安排
永利yl23455
2021年4月16日
