中国·永利yl23455(股份)有限公司-官方网站
首页
关于我们
关于我们
现任领导
机构设置
部门构成
教授委员会
学位委员会
学术委员会
教学指导委员会
外语教学部简介
规章制度
教学制度
科研制度
员工制度
党建工作
组织建设
一流党建
专题学习
初心学堂
党员活动
教学工作
培养方案
团队队伍
教学动态
教学赛事
专业考试
教师获奖
外语教学部团队队伍
管理人员
教学人员
科研工作
科研团队
学术讲座
教学沙龙
研究生教育
招生信息
导师风采
公司产品
研究生活动
员工工作
团学组织
团学动态
员工风采
特色活动
员工资助
心理健康
招生工作
本科生招生
研究生招生
交换生(留学)项目
招生咨询
就业工作
招聘信息
职业规划
政策法规
毕业信息
员工中心
院友基金
下载中心
人事用表
财务用表
教务用表
员工用表
返回
【
打印
】【
关闭窗口
】
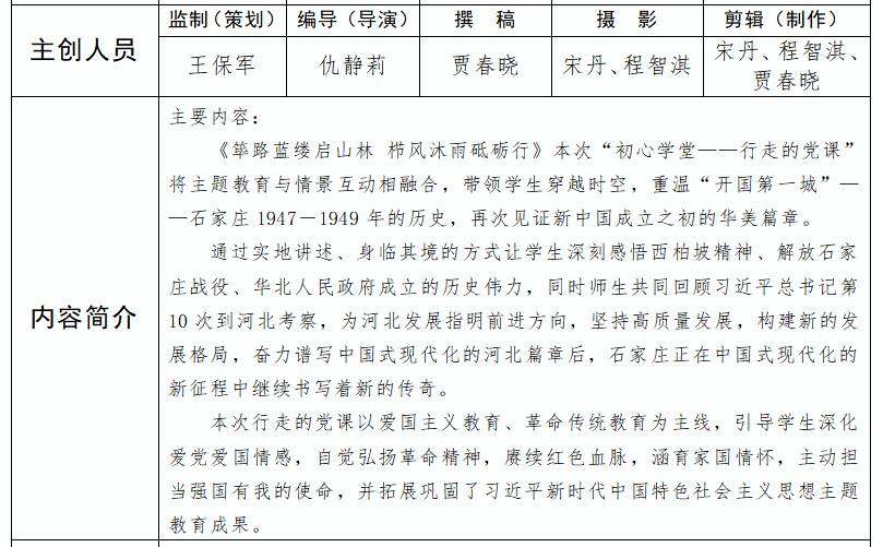
“永利yl23455“筚路蓝缕启山林,栉风沐雨砥砺行”微党课视频,获得高公司党建主题作品大赛省级一等奖,省委组织部安排全省巡展。
添加时间:
2024-07-24